Case Study - Selling football jerseys for a good cause
Jerseys for Justice is a non-profit selling football jerseys to raise funds for humanitarian aid in Palestine, uniting the Norwegian football community and public figures in a powerful movement for change.
- Project
- Jerseys for Justice
- Year
- My role
- Head of Team & Solutions

History
The ongoing situation in Gaza and the West Bank is marked by severe humanitarian crises, with both regions experiencing devastating violence and suffering. In Gaza, years of conflict have escalated, leaving thousands of Palestinians dead or injured, and nearly the entire population displaced. The breakdown of public order, lack of basic services such as food, water, and healthcare, and continued military operations have brought Gaza to the brink of collapse. At the same time, violence persists in the West Bank, and Israeli settlements continue to expand, further undermining hopes for a two-state solution. International calls for immediate humanitarian aid, a ceasefire, and a political resolution are urgent, as the ongoing conflict brings immense human suffering to all involved.
Taking action
Witnessing all of the terrible events happening in Gaza, we decided to take action. We launched a non-profit web store, Jerseys for Justice, where they sell football jerseys to raise money for humanitarian in the region. Feel free to visit the store and support the cause @ Jerseys for Justice.

Partnerships and community
First step was to partner up with Palestinakomitéen, a Norwegian non-profit organization that works to promote solidarity with the Palestinian people and their struggle for freedom, justice, and equality. Since the store launch, people showed solidarity by buying jerseys and sharing the cause on social media. We are forever thankful for this, especially to Norwegian celebrities like Iman Meskini, Abubakar Hussain, and Cengiz Al. Not only are they incredibly talented people, but they also have big hearts. ❤️
Impact
In the first two months, we sold over 500 jerseys, equalling a total of over 200,000 NOK in sales. Altogether 70,000 NOK have been donated to charity organizations (Leger uten grenser, NORWAC, Palestinakomitéen, Plan International and the list goes on) working to help the people of Palestine. We are proud of the impact we have made so far, but we are not stopping here. We are planning to expand the store and reach out to more people to raise even more money for the cause.

How we did it
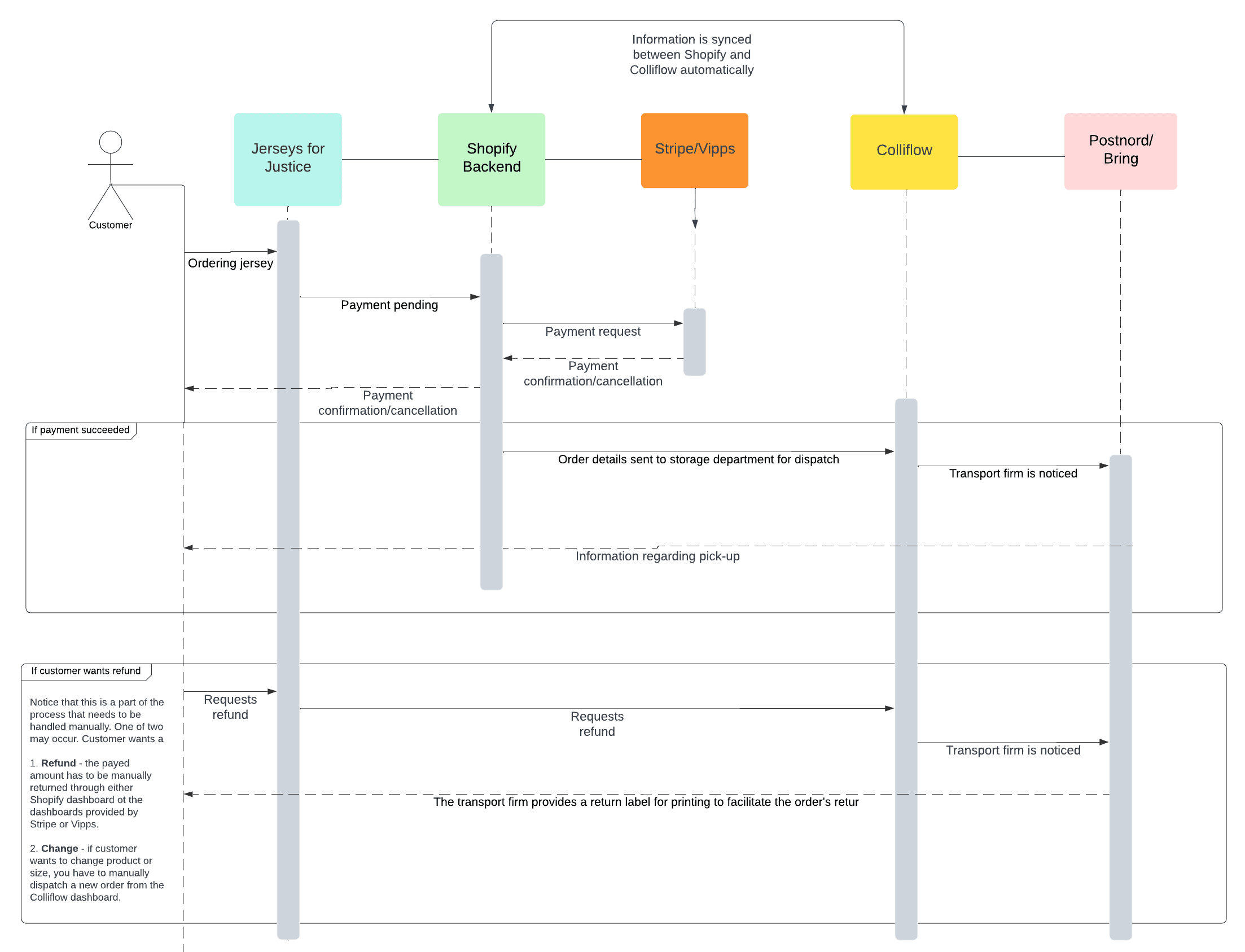
The store is built on top of Shopify backend, which allowed us to utlize a lot of integrations which were already in place. These are integrations to payment solutions (Stripe, Vipps), warehouse solutions, shipping solutions (Posten, Bring), and marketing solutions (Mailchimp). The frontend of the web store is built with Next.js, which allowed us to customize the face of the store to our liking.

Sustaining Impact
Managing a web store goes far beyond sales and design. It involves continuously optimizing operations, from reducing costs and finding the most efficient warehousing and transportation solutions to ensuring timely deliveries. Balancing these logistics while maintaining a strong brand presence and customer satisfaction requires ongoing effort and strategic partnerships. Jerseys for Justice remains committed to refining these processes to maximize its impact and ensure every jersey sold makes a difference where it’s needed most.
What we did
- Donations
- Branding
- Community building
- Marketing
- E-commerce
Initiatives like Jerseys for Justice are crucial in raising awareness and funds for the people. Projects like this are a testament to the power of the people and the importance of solidarity.

Leader of Palestinakomitéen
- Jerseys sold
- 500+
- Donated
- 70,000
- Revenue
- 230,000